|
0517传道(35):当一回"村晚"主持人
点击次数:

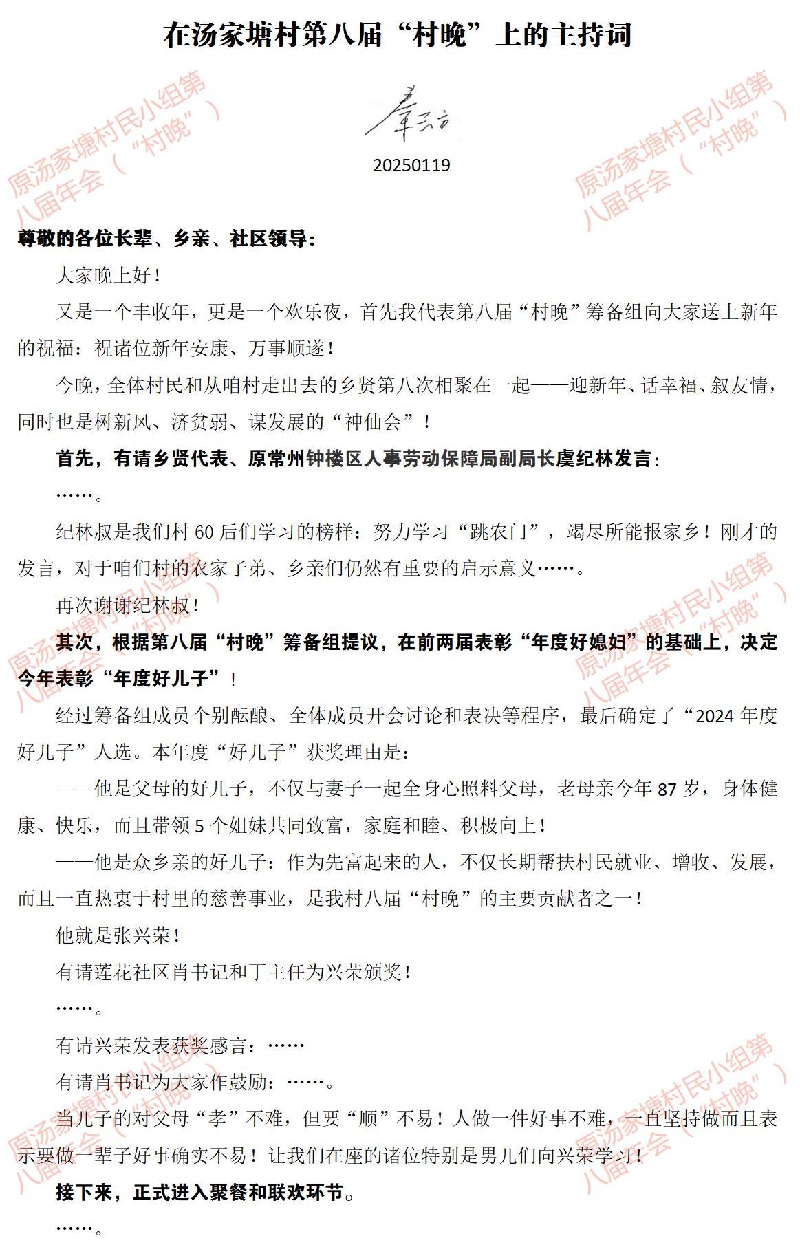
我的话:乡村振兴的基础是产业振兴,难点是大国小农体制下如何有效组织农民,出路之一是乡村文化振兴,即以“文”“化”人——用优良、纯朴的乡风、民风、家风和先进典型、案例,去感化农民、激励农民、团结农民,在农民个体或家庭努力与集体行动(参与社会分工与协作)的结合中富裕农民。正如全国道德模范赵亚夫先生所说:要想农民富,关键在于“做给农民看,带着农民干”!受赵老先生先进事迹的启发和影响,从2022年起,我欣然答应参加故乡——常州市新北区原汤庄镇肖巷村汤家塘村民小组(现为罗溪镇青莲社区)的年会活动,并接受对年会活动内容的策划——组织“村晚”,新增评选、表彰“年度好人”(含“好媳妇”“好儿子”“好女婿”“好村民”)等。 2025年接受邀请主持第八届“村晚”。这些既算我为故乡振兴尽绵薄之力,也是我真正在中国大地上研究乡村振兴的又一尝试。
说 明:故乡事实上在2004年就已经就地城镇化了,在统计口径和聚落形式上已是“市民”,但相当一部分人的职业角色和多数人在文化符号、社会身份上仍然是农民,与完全融入城市仍有相当长的路要走。
附常州市原汤家塘村民小组第八届“村晚”现场图片:

村晚主持

虞叔发言

礼轻情重

颁奖仪式

晚会现场

